Poolside uses agents to plan and carry out multi-step tasks on your behalf. The agent interprets your goal, decides which actions to take, uses the tools you allow, and iterates until the task is complete. This page explains how that loop works, so you can understand what happens as Poolside responds to your requests.Documentation Index
Fetch the complete documentation index at: https://docs.poolside.ai/llms.txt
Use this file to discover all available pages before exploring further.
What an LLM agent is
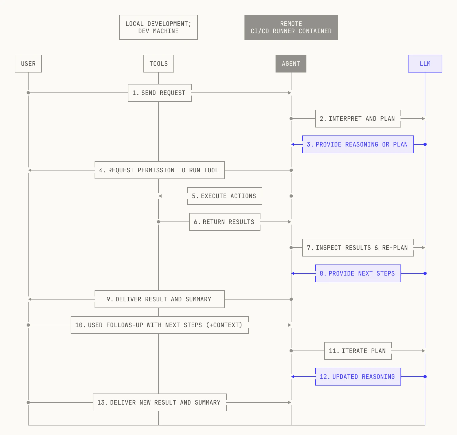
An LLM agent is an AI system that uses a large language model (LLM) as its reasoning engine to autonomously take actions, use tools, and complete complex tasks on behalf of users.How the agent loop works
Unlike traditional chatbots that only respond to user queries, LLM agents can perceive and interact with their environment. They make decisions and take actions in an iterative loop.
- Interprets a user’s goal and context
- Plans one or more actions
- Executes those actions using tools permitted by the user
- Inspects the results
- Updates its plan and repeats as needed
- Delivers results and a summary to the user
Key components
Model
A model acts as the brain that processes information, makes decisions, and generates responses based on context. In the diagram, Poolside’s first agentic model family, Malibu, creates plans and decides what to do.Tools
Agents do not have inherent capabilities, but they interact with external services. An agent can use the tools available to it, such as web search, running code, database queries, file operations, and API calls. Some tools can be more complex and represent long-term, persistent knowledge that guides decision-making. The agent can use these tools to decide what information to store and retrieve when it becomes relevant.Agent loop
The agent loop is the main process that breaks down complex tasks into steps, maintains goals, and adapts based on outcomes. It also manages short-term context (such as conversation history) and applies compression mechanisms to ensure the model focuses on the most important information as the task progresses. As shown in the diagram, the agent loop keeps the user in the flow while minimizing the number of tasks required of them, such as running tests to validate whether a model change was effective.Common use cases
- Research and analysis: Autonomously gathering information from multiple sources and synthesizing insights
- Code development: Writing, debugging, and testing code with access to documentation and execution environments
- Customer support: Handling complex support tickets by accessing repositories and taking actions
- Task automation: Scheduling, data entry, report generation, and workflow orchestration
- Code transpilation: Converting source code from one programming language to another